食品安全检测仪_农药残留检测仪

18765738993
单通道8孔非洲猪瘟检测仪 YT-ZW108

单通道8孔非洲猪瘟检测仪 YT-ZW108

型号:YT-ZW108

产品描述:仪器用途: 非洲猪瘟病毒检测是非洲猪瘟防控工作的重要举措,意义重大。为进一步提高非洲猪瘟病毒检测结果准确性,规范非洲猪瘟病毒诊断制品生产、经营和使用行为,2021年1月1日起,各有关部门和单位在动物检疫或疫病监测、诊断中,对生猪及其产品开展非洲猪瘟病毒检测,应当使用已取得农业农村部核发的产品【详情】  更新时间:2026-04-29

咨询热线:18765738993 在线咨询技术热线
文字详情 图片详情 文件下载

仪器用途:

非洲猪瘟病毒检测是非洲猪瘟防控工作的重要举措,意义重大。为进一步提高非洲猪瘟病毒检测结果准确性,规范非洲猪瘟病毒诊断制品生产、经营和使用行为,2021年1月1日起,各有关部门和单位在动物检疫或疫病监测、诊断中,对生猪及其产品开展非洲猪瘟病毒检测,应当使用已取得农业农村部核发的产品批准文号的非洲猪瘟病毒诊断制品,确保检测结果准确。

非洲猪瘟PCR检测仪(实时荧光定量PCR仪支持变温检测)用于运行病毒检测实验,并对实验数据进行分析;仪器既可在实验室内操作,又可用于野外科学实验,配合相应试剂,对取自待检测样本的分析物或其他分析物中的目标核酸进行快速、准确的定性检测。

非洲猪瘟检测仪配套非洲猪瘟病毒荧光pcr检测试剂盒、非洲猪瘟病毒荧光pcr核酸检测试剂盒均已经获得农业农村部产品批准,可以满足非洲猪瘟核酸现场快速检测需求。可定量快速畜牧类疾病诊断如非洲猪瘟、禽流感、猪瘟、猪蓝耳、伪狂犬等疾病,广泛应用于养殖场、屠宰场、食品加工厂、肉产品深加工企业、农业农村部、畜牧局、检验检疫单位使用。

实验员需要经过实验室技术和仪器、软件操作的专门培训,具备熟练的相关操作技能。

系统组成:四通道32孔荧光定量pcr仪、便携式配件箱

产品优势:

1.智能操作系统,实验尽在掌握A程序更新与预设:支持在线更新实验程序,并内置丰富的预设实验程序模板,用户亦可自定义保存常用模版,实现一键快速启动,极大提升操作效率。B操作简单:无论是触摸屏界面还是电脑软件,均设计得直观易懂,新用户也能快速上手。预置常用程序模板,进一步简化操作流程。2.精准稳定的温控与光学核心A长久精准的温控系统:采用进口***TEC半导体制冷模块,控温精准(±0.1°C),孔间温度均匀性**(≤±0.3°C)。系统稳定性卓越,长期使用性能衰减小,校准周期长达数年,显著降低维护成本与运营中断。B免维护的灵敏光学系统:配备单个独立LED光源与单个独立光电二极管检测器,采用超长寿命进口光源,设计寿命期内免维护,无需额外校准或更换,保障检测结果长期一致性与高灵敏度。C卓越的数据质量:实验线性相关性高(R²≥0.999),重复性优异(孔间CV值低),确保定量结果准确可靠,数据置信度高。3.**便捷的数据与输出管理A多重数据导出方式:支持通过USB存储设备直接拷贝,或经由Wi-Fi无线网络传输数据至本地服务器或云端,方便灵活,满足各类实验室数据管理习惯。B丰富的报告导出与打印:支持生成并导出多种格式(如PDF、Excel)的实验报告。仪器兼容USB热敏打印机、蓝牙无线打印机及常规A4打印机,可直接在仪器上或通过电脑一键导出并打印专业报告,便于结果存档与即时分享。4.快速**与坚固耐用A升降温速度快:优化设计的温控系统具备高速升降温能力,显著缩短单次循环与整体检测时间,提升实验通量。B超长使用寿命:核心部件均选用工业级耐用材料与设计,整机运行稳定可靠,致力于为用户提供长久的投资回报。

技术参数

1.采用高规格铝合金样品槽,热导性好,耐腐蚀抗氧化,Peltier加热控温,全面的密封设计。无论是样品溶液还是冷凝水,都不会渗漏到样品槽下面的帕尔帖控温元件以及其他电子元件,可有效延长仪器的使用寿命。2.采用高精度PT1000温度传感器,控温精度达到0.01℃,充分保证控温的准确度。3.样品通量:0.2ml单管、0.2ml八联管。4.开放的试剂耗材系统:可以选任何品牌的试剂,适用于标准的8联管或0.2ml PCR单管5.采用蓝色、高强度宽光谱长寿命LED固态光源,确保在整个光谱检测范围内都有很强的光强,提高检测灵敏度,而且不发热,使用寿命长,终身免维护。6.高灵敏度检测器:采用日本进口的高灵敏度的光电倍增管,检测灵敏度更高。7.无需光路校正:扫描系统能确保每孔的信号激发和检测光程都完全一致,无需光路校正.★8.通道数:配置单通道。9.通道串扰:采用高精度窄波带滤光片,极大程度减少通道串扰,软件也可以修正串扰参数。10.检测灵敏度:能检测到单拷贝DNA模板,能清晰区分1000拷贝和2000拷贝的质粒DNA11.线性检测范围:10个数量级★12.支持常用荧光染料和探针检测方法,如FAM,SYBR Green I13.模块温度范围:4-99℃14.操控模式:系统屏幕自带的PCR操作系统★15.工作噪音:静音技术,运行时**的工作噪音不超过60 dB16.操作分析软件16.1可以在运行程序后在定义样品孔,节省实验时间16.2运行程序时可以同时打开其他实验数据结果进行查阅分析16.3软件自动计算基线范围和自动设置阈值线,给用户提供可靠准确的数据结果16.4实验程序设置信息和检测结果可直接打印成实验报告,支持CSV,PDF等多种文件格式和数据样式导出★16.5同一批实验的结果可以分组进行独立的数据分析16.6提供中英文软件界面。★

仪器技术指标

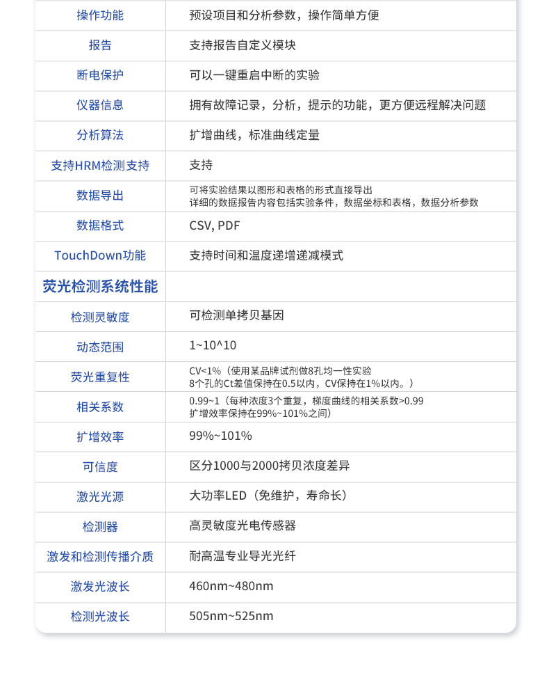
基本性能外形尺寸:320*314*206 (mm)重量:4.2kg电源:220V功率:**工作功率550w操作系统:自带Android操作系统系统语言:中英文实时切换操作环境参数操作环境温度:18~35℃操作环境相对湿度:0%~85%运输及储存温度:-20~55℃运输及储存相对湿度:0%~85%系统性能样品容量:8孔*0.2ml样品容积:15~100ul适用耗材:0.2ml单管、8×0.2ml排管控温范围:4~99℃热盖温度:30℃-108℃(默认105℃,热盖温度可调)温控方式:高性能进口半导体升温速率:5.5℃/s(MAX)降温速率:5℃/s(MAX)控温精度:±0.1℃温度均一性 :±0.25℃温度准确度 :±0.1℃操作功能:预设项目和分析参数,操作简单方便报告:支持报告自定义模块断电保护:可以一键重启中断的实验仪器信息:拥有故障记录,分析,提示的功能,更方便远程解决问题分析算法:扩增曲线,标准曲线定量支持HRM检测:支持数据导出:可将实验结果以图形和表格的形式直接导出;详细的数据报告内容包括实验条件,数据坐标和表格,数据分析参数。数据格式:CSV, PDFTouchDown功能:支持时间和温度递增递减模式荧光检测系统性能检测灵敏度:可检测单拷贝基因动态范围:1~10^10荧光重复性 :CV<1%(使用某品牌试剂做8孔均一性实验,8个孔的ct差值保持在0.5以内,cv保持在1%以内。)<>相关系数:0.99~1(每种浓度3个重复,梯度曲线的相关系数>0.99,扩增效率保持在99%~101%之间)扩增效率:99%~101%可信度:区分1000与2000拷贝浓度差异激光光源:大功率LED(免维护,寿命长)检测器:高灵敏度光电传感器激发和检测传播介质:耐高温专业导光光纤激发光波长: 460nm~480nm检测光波长 :505nm~525nm
      旋转式农药残留检测仪(12通道)

  点击下载

农药残留检测仪

山东云唐智能科技有限公司

微信扫一扫微信扫一扫

联系人:张经理

联系电话:18765738993

微信:18765738993

QQ邮箱:414748289@qq.com

公司地址: 山东省潍坊高新区新城街道玉清社区光电产业加速器 (一期)1号楼

    备案号:  鲁ICP备18026474号-26